开场:
大家好,我是瑶瑶。我是一名高校教师,二级拆书家和思维导图研习者。今天我要进行3-1的练级。【分组】为了更好地讨论交流,我们先来分组,在我左手边两位一组,右手边两位一组。
图书介绍
今天我们共同学习的片段来自学习领域的一本书叫《认知天性》。
【事件】 我是一名瑜伽爱好者。我从2013年开始接触瑜伽,并持续练习,梦想有一天成为瑜伽教练。不过六七年时间过去了,我的瑜伽水平并没有明显提高,仍停留在初学者的状态。
【提问】大家有过和我类似的经历么?学一个新东西,虽然时间很久了,但鲜有进步?可以回想一下,你最近学过哪些新技能,新本领,你是怎么学的?效果怎么样?
【影响】有一句话说比学习更重要的是学会学习。如果一个人只知道埋头学习,但从来没有去了解跟学习有关的知识、规律,那么很有可能,花费大量时间、金钱、精力,效果却不理想,出现学了就忘或者学了很长时间,仍停留在初学者的状态,长此以往既浪费人力、物力、财力,也打击自信心,对未来感到迷茫。
【解决】《认知天性》这本书揭示了学习的本质与规律。可以帮助我们在学习任何具体的知识、技能前,首先学会高效地学习。今天我会通过其中的一个片段向大家介绍一种学习方法,提高学习效率。
【学习目标】
大家在跟随我完成本次RIA现场学习后,能用自己的话解释合意困难的概念,在学习一项新知或新技能时,从三个角度【澄清】来设置【行为】“合意困难”,加深记忆,提高效率【界定】。
【R】阅读原书拆页
【过渡】请大家花2分钟时间阅读下原文拆页,读完举手示意我。
原文片段:《认知天性》 P75
我们对米娅在跳伞学校的培训经历很感兴趣,因为这是一个绝佳的例子,可以说明为什么那些激发人们付出更多努力、延缓学习过程的困难——有间隔的、安排穿插内容的、混合式的练习,以及其他学习方式——会有种种不便,却也能换来更牢固、更准确、更持久的学习效果。心理学家比约克夫妇创造了一个词,来描述那些能换来更牢固学习成果的短期麻烦,即合意困难。
【I】拆书家讲解引导
【what】原文片段告诉我们,在学习的过程中有意识地设置一些“合意困难”,可以提升长期的学习效果。
【强化讲解概念】
那么什么是设置合意困难呢?
它指的是在学习时,故意给自己制造一些麻烦。短期内这些麻烦会造成学习难度提高,但从长期看能提升学习效果。
这个概念的核心是困难和合意。
先说困难的部分,比如我们教小孩子认字,每次只让他重复认同一个字。这叫不叫设置困难?不叫,因为只是简单重复,没有困难。短时间内,他确实记住了单个字,但当这个字和相似的字混在一起时,就难以识别。所以设置困难在这个案例中,我们可以这样做,将一些相似的字一起呈现给孩子,或者在一个小短文中来识字。
再来说合意的部分。比如,我想提升学生的操作熟练度,但我设置的挑战是故意锁上实训室大门,故意不给学生准备用物。这样叫不叫合意困难?不叫,因为虽然设置了困难,但提升的技能跟设置的困难无关,这叫有困难,不合意。
我想提高的是学生的操作熟练度,那么设置的困难应该是和操作本身密切相关的,比如可以是不定期测试,可以是每项操作限定完成时间等。
再比如,为了提高计算能力,让只学过加减法,没有接触过乘法的孩子玩传统的“24点”游戏,这样叫不叫合意困难呢?也不叫,因为设置的困难远远超过了学习者本身的能力,这样的困难也是不合意的。
正确的做法是,我们可以改下传统游戏的规则,比如只用加减法来算24点,这样就能提高孩子的计算能力,同时与他的原有能力相适应了。
综上,我们理解合意困难这个概念要把握几个关键点:
1.要有意识地设置困难。
2.困难与所要提升的技能相关。
3.困难要与学习者能力适应。
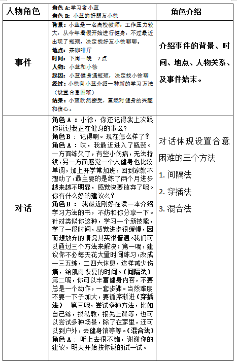
【how】那么具体如何运用呢,我结合片段,概括了三种设置何意困难的方法;
1.间隔法:非集中学习,而是间隔时间的学习。(有意识地设置合意困难)
2.穿插法:将不同内容穿插在一起学习。(内容与预提升能力相关,与学习者水平适应)
混合法:设置不同方法、不同场景来练习。(方法与学习者水平适应,场景与预提升能力相关)
【why】为什么这个方法有效呢?因为学习分为编码,巩固,检索三个阶段,当我们在学习中,有意识地设置适度的困难、增加挑战时,能够加强三个阶段,使记忆更牢固、学习更深刻、效率更高。
【where】设置合意困难,适用于在学习新知识、新技能时,期望取得长期的效果者,也适用于想要训练某项技术,取得更显著的成绩时,但不适合于想要速成者。
为了让大家更好地理解这个片段,我来举个例子。
2016年4月,我作为指导老师参加省技能比赛,获得二等奖。回想起来,之所以,我们能从众多强队中脱颖而出,取得佳绩,和我们指导教师团队在训练过程中有意识地为队员设置合意困难的策略有关。
我们当时主要用:
1.间隔法:在时间安排上,隔几天会安排一次模拟比赛;(有意识地设置合意困难,而不是简单重复练习)
2.穿插法:比赛分理论与操作,操作又有三、四个项目,我们安排训练都是理论与操作及各项操作穿插起来。(训练的内容与预提高的比赛能力一致,与学生的水平适应)
3.混合法:我们给学生设置不同练习场景,不同方法,有时抽考,有时小组比赛,有时突袭等。(训练的方法与学生水平适应,场景与预提高的比赛能力相关)
以上是我对片段的理解。
A 学习者拆为己用【A2】催化应用
【新技能点:教学习者编剧本】
那接下来,我们要应用今天所学来解决实际问题。
【激活运用场景】
请看这样两个场景:
某人向你抱怨,最近正在学习一门新知识,但效率不高,学了就忘,学了很久没什么长进,感到苦恼。由于你刚好学习了相关知识,你就热情地跟他分享了起来。你会怎么分享呢?
最近你正在学习一种阅读技能,但好像进入了平台期,于是你决定请教对学习颇有研究的李老师。李老师会怎么说呢?
请大家想象一下,在未来几周内,你可能遇到哪些与上述场景类似的情况?
【请学习者规划应用并分享】
请大家各自来编一段剧本,剧本的内容需要是未来你很可能会遇到的事情,同时要运用我们前面所学哦。
【清晰指令】
刚才发给大家的拆页纸张上有个剧本模板,请把你想到的剧本关键词写在模板上。注意,剧本必须是未来你可能遇到的事情。小伙伴们,我的指令说清楚了么?
好,给大家5分钟时间,大家写好后可以先在小组内分享。5分钟后我会邀请一位小伙伴来给大家做分享。
【学习者剧本记录】

【反馈】好的,谢谢。从你的剧本中,我们get了设置合意困难的三个关键点。掌声鼓励一下。
【结语】最后总结一下,今天我们学习了《认知天性》这本书中的一个片段,了解了在学习中设置适度的障碍有助于提高学习效率。期待大家能学以致用。谢谢!