开场: 各位小伙伴大家好,我是派大星。今天我给大家带来的书是《精进—如何成为一个很厉害的人》。
F:盲目的努力,只是一种缓慢的叠加。在《精进:如何成为一个很厉害的人》中,作者提出了一种更有效的提升自我的方法:用持续精确的努力,撬动更大的可能,这便是精进。这本书为大家提供了时间、选择、行动、学习、思维、才能、成功七个方面的精进路径,只要依循书中的方法反复磨练,便可以日益精进,找到实现自我的那条成功之道。
A:知乎60万个赞同认证的惊喜之作!豆瓣9.4分高分推荐!与其他个人精进类书籍的优势在于,它是首部开启全新思维方式的智慧书,在理论和实用性上找到一个很好的平衡点,用很通俗的话把一些理论说的易懂,并提出了不少接地气的实用方法。
B:这本书的价值不止在于如何让你变得厉害,更重要让你弄清楚自己为什么不厉害,让你向正确的方向努力前行。它能帮助你建立平衡的【时间】观,解决【选择】中的两难困境,让你在【行动】中增长智慧等等。好处有很多,大家感兴趣可以买来看看哦~


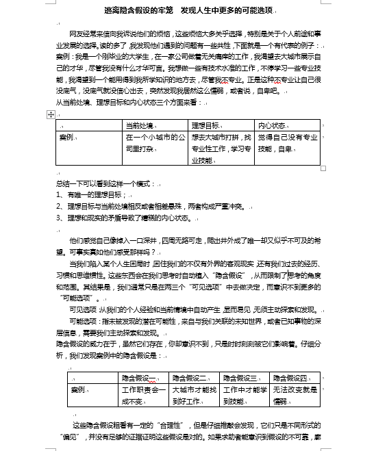
大家应该都在工作或生活中遇到一些困境,认为自己进退两难,想突破出去,但四处都是障碍,只能困在里面郁郁寡欢。那些困难真的是无法克服吗?下面这个拆页将告诉我们,面对两难困境,我们如何找到那些可能的选择。
【学员阅读拆页】:给大家两分钟的时间阅读手中的拆页,阅读好的伙伴可抬头示意我哦~
【拆书家讲解】:大家看完拆页觉得这里的关键词是哪个?学员答“隐含假设”。
没错,那这个隐含假设是从哪里来呢?它是当我们陷入某个人生困局时,我们以往的经历、习惯和惯性思维,会让我们下意识的去对现状设置“隐含假设”。那我们生活中有哪些“隐含假设”呢?比如说,大学选了自己不喜欢的专业,就开始对未来就业惶恐不安,那这里的隐含假设就是:我大学学什么专业,毕业就要从事相关的。这些隐含假设从而限制了我们思考的角度和范围,让我们意识不到更多的可能选项。那具体该如何打破我们的隐含假设,发现更多的可能呢?
【细化原文行动建议】首先,我们要找到潜意识中的隐含假设;我们可以看文中的案例,在小城市的公司里打杂,想去大城市打拼却觉得自己不够专业很自卑,那我们找到潜意识中的隐含假设,我们可以看到有四个:
隐含假设一 | 隐含假设二 | 隐含假设三 | 隐含假设四 | |
案例 | 工作职责会一成不变 | 大城市才能找到好工作 | 工作中才能学到技能 | 无法改变就是懦弱 |
(原文中案例)
第二步:识别隐含假设中的不合理性,进行校正。那我们看这四个隐含假设,其实多多少少都有些偏见,但百分百不合理的假设是没有的,无需删减;
那就可以进入第三步,在此基础上思考出“可能选项”并进行尝试。在看似两难的困境中找到更多的选择。
一 | 二 | 三 | 四 | |
隐含假设 | 工作职责会一成不变 | 大城市才能找到好工作 | 工作中才能学到技能 | 无法改变就是懦弱 |
解决方案 | 寻求调换部门、岗位的机会 | 多方打听调研,发现本地好公司 | 参加技能培训,加入学习社区,学习在线课程 | 从一个小改变开始,如每天坚持花一个小时看书 |
(原文中案例)
【举个更贴近实际的例子】
之前我们公司的组织架构调整了,我的工作职责也有了新的变化,因为是做在线学习平台和公众号的运营,其实自己并不是很喜欢。当时的状态是很不好的。我梳理一下我的当时的状况,是这样的:
分析自己的隐含假设和提出解决问题:
所以通过我对“可能选项”的思考,在工作上,我寻求更多不同的尝试,继续开始拆书,同时也做了一份新的简历,投投简历,找找主持或者配音的兼职。去找到更多人生的可能。
【显像提问】:那大家回顾自己过去的三个月里,有没有曾经遇到让你进退两难的局面。可能是现在从事的工作与自己不喜欢,但是为了养活自己又不得不继续工作着,每天都很焦虑;可能是你想留在大城市打拼,但是你的父母却觉得你该回老家踏踏实实结婚生子了,你觉得父母的话有点道理但是又不甘心就这么离开,每天为离开还是不离开而心烦。那大家把过去曾经面对的两难困境写下来。
如果给大家一个时光机,用我们今天学的三步骤去面对它,你会怎么做呢?请大家用便签写下来,稍后请学员分享。
【学员分享】:我在之前曾经有过纠结要不要继续在现在的公司待着。我觉得这个公司首先没有给我提供很好的培训机会,第二个觉得这个里管理有点乱,不舒服,第三个是我很喜欢的同事离职了。这些是我的隐含假设,觉得这个公司不好。那如果让我回到过去的话,那我的解决方案是:可以自己去参加一些拆书帮的活动啊、正念活动啊,自己学一些东西。那第二个是这里管理很乱,但是我把自己的课上好了,跟家长沟通好了。第三个是自己课余时间可以研究一个情绪管理课题啊,找些教材学习,便于之后的跳槽。
【回应学员】:很好,吴甜同学之前的情景是觉得现在公司不好,想离开,那自己设定的隐含假设是觉得第一个是公司的培训不够,第二个是管理规章制度有点乱,第三个是喜欢的同事离职了,平时比较孤独。那她针对的解决方案呢:第一个是自己可以参加培训,不用全部依靠公司给予的资源;第二个是虽然公司自己管理制度乱,但是自我管理就好了,做好自己的事情;第三个就是业务时间自己学习提升,便于之后的跳槽。

那我们生活工作中,除了有两难的困境,还有选择太多,一时选择困难症无法抉择的时候,比如说要跳槽了,好几家公司给了offer,各个公司优劣不同,到底选哪一家呢?那下面的拆页将告诉我们,面对选择太多时,我们该如何找到那个优势选择~
【学员阅读拆页】:给大家两分钟的世界阅读手中的拆页,阅读好的伙伴可抬头示意我哦~
【拆书家讲解】这个拆页提到了一个关键词“精细化思考”,在生活或工作中,很多时候,我们不会进行精细化思考,可能我们找工作时面试战线拖得太长,就从中挑一个还过眼的,就这个算了。可能我们买房子的时候到处看楼盘实在太累,正好这个新楼开盘活动力度大,就这个行了。但是有时候这个随意选择的合格选项是会长久的影响到我们之后的生活和工作的。那如何精细化的思考那些需要我们慎重做决定的事情。这里提到了一个方法“维度分析法”。
拆页中的步骤方法介绍的很清楚,一共是四步:1、重新定义问题。2、因素穷举。3、因素赋权。4、计算得分。我们用找工作的例子来具体看。
第一步:重新定义问题。把原来的问题“四个工作机会选哪个”重新定义为一个更根源性的问题“我为什么要工作”&“我想从工作中得到什么”。更加根源的问题会让我们明白做这个选择的意义在哪里,更清楚为什么要做这个选择。再之后罗列相关因素。
第二步:因素穷举。那大家为什么要工作呢?(提问)。所以收入很重要,想提升自己 可能公司本身的“平台大小”很重要,年纪大了,可能“福利”很重要。我们把会影响到的因素都可以罗列下来,这个时候你不用去考虑这些因素对我重不重要,先罗列出来即可。
第三步:因素赋权。那对这些罗列因素进行设置权重。可能现在对我来说提高自己是最重要的,我会在“平台大小”、“工作职责前景”权重会设置较高,各10分,收入也很重要,可能设置8分。弹性时间对我来说不重要,可能就是0分。
第四步:就是把这些因素像我们这个呈现的表一样,罗列出来。最后算出最终得分。
【不这么做的坏处】那可能有的伙伴觉得“天呀,做个选择而已,还要列表,算权重!太复杂了吧!”面对那些简单的问题,比如今天吃面条还是吃米饭,自然是不用这么复杂的方法去分析,但是像挑选工作、买房位置挑选在哪,会对自己以后的生活和工作有一定影响的,我们还是要慎重做选择的。如果我们就粗略的思考,找到那个感觉还可以的选项就停止了对其他选项的探寻,可能你就错过了那个最优的选择。
【举例说明】我曾经在找工作方面就是个反面教材。之前跳槽的时候差不多就是去年这个时候,天气要不就是艳阳高照,要不就是阴雨连绵还刮大风,去面试的路程真的非常的坎坷。化个妆要不就被晒化了,要不就刮风下雨的吹的各种凌乱。当时我自己又很想走,所以面试上就没有耐心了。面到现在这家公司觉得还可以,就放弃了对其他选项的探寻,提了离职走了。结果呢,看看刚才刚讲过的,工作热情度很低,心情低迷。那如果让我坐回当时跳槽的那个时候,我会把当时给我offer的公司罗列出来。首先问我自己,为什么想要跳槽,我想从新公司那里得到什么。然后将这些因素罗列出来,赋予权重,算出结果。得到真正的最优答案,而不是我觉得的那个合格的选项。
所以说,在面对重要抉择的时候精细化思考真的很重要,掌握维度分析法真的很重要。而且维度分析法是一个可执行的过程,把人们隐性的思维外显化,平日本身思维就比较缜密的人掌握了好的方法,那思考起来就更如虎添翼了。
【预防异议】虽然维度分析法有效,但是并非适用于所有的选择情境,对那些涉及情感、喜好等主观意味特别强的情况或者复杂度过高、牵涉面过广的情况是不适用的。比如说你想在众多追求你的男孩子中挑选一个做男朋友,那这个时候更适合你聆听内心的声音,比你列表格要理性分析就好多了。
【A3】那我们现在两两一组,一个人扮演经理,一个人扮演下属。下个月你们公司有个大型峰会要举办,到时候行业的精英们都要参加。上级派你选一个酒店作为峰会举办的地点。你实地参观了四个酒店,现在要在这里面选择做出选择并汇报给你上级结果。你的上级是一个很理性的人,喜欢用数据说话。那你要用今天学到的方法来挑选酒店并汇报结果。
| 华尔道夫 | 半岛 | 瑞华 | 英迪格 | |
| 会场光线 | 有自然光 | 有自然光 | 无自然光 | 有自然光 |
| 私密度 | 一般 | 好 | 一般 | 一般 |
| 楼层 | 2楼 | 14楼 | 3楼 | 5楼 |
| 风格 | 年代感 | 现代 | 商务 | 商务 |
| 视野 | 一般 | 开阔 | 封闭式 | 开阔 |
| 报价 | 5.2万 | 4.96万 | 5万 | 4.16万 |
| 餐饮 | 定制 | 套餐 | 套餐 | 套餐 |
| 就餐位置 | 会场内 | 2楼 | 会场内 | 会场内 |
| 茶歇费 | 无 | 1500元 | 无 | 1088元 |
| 小费 | 无 | 16.60% | 无 | 16.60% |
| 停车费 | 20元/小时 | 无 | 无 | 无 |
那现在大家可以先按照今天的四步法来算出最优结果。在计算之前,我们做个小测试:大家可以先看一下,如果凭第一印象,你会选哪个酒店?然后再计算,我们看会有多少人算出来的和第一感觉是不一样的答案。
【大家先自己用第一印象选出一个答案】
那大家都计算出来之后,可以跟你上级进行汇报了。大家可以先一个人扮演经理,一个人扮演下属,然后再交换扮演。
【自行计算并分组演练】
我看大家都已经演练的差不多了,有没有那个小组想要自告奋勇分享一下呢?
【学员分享】Fiona(扮演经理,下面以F代替)&Barry(扮演下属,下面以B代替)
F:Barry,你给我说一下我们选哪个会场吧。
B:初步选了四家酒店,有十个评比因素,我根据经理你的喜好,给这些因素分了类。首先第一类给了5分权重的因素有:私密程度、报价和停车费;第二类给了4分的权重的因素有:视野、套餐状况;第三类:就餐位置、光线;楼层和装修风格这两个因素不用考虑,是0分。
根据他们现存的状况进行打分,最终得分:华尔道夫是84分,半岛是103分,瑞华75分,英迪格是105分。英迪格和半岛得分较高,小胜半岛,这两个酒店,经理你可以根据你自己的喜好再做选择。
F:好的,我知道了。
【拆书家回应】:好的,谢谢~那Barry对四个酒店的十个因素挑选出比较重要的进行赋权,最后得分是英迪格稍微高一些的。那我也知道,大家很艰难的算了很长时间,最终算出来跟大家一开始挑选的选项一样吗?
学员有的回答“一样的”,有的回答“不一样”
【拆书家回应】:好,可能有的伙伴是一样的,有的是不一样,有的小伙伴觉得这个方法可能是有点难了,但是我想说的是,当我们的生活中需要我们去做一个慎重的选择的时候,不管这个方法再复杂,都值得我们去尝试的。毕竟这个决定可能会影响你未来一年、两年、三年的心情,甚至是人生的走向。
【A2情景演练】:大家试想一下未来几周,会不会出现选择过多需要你慎重考虑的时候?可能是孩子要上幼儿园/小学了,为了孩子的教育,要选择私营的?公立的?双语的?可能是最近要创业投资,哪个项目是新兴产业,哪些更有投资的前景呢?大家可以试想一下,把那个需要做慎重选择的情景写下来。
那大家写好之后,如果运用我们今天学习的维度分析法,那怎么做呢?
我们请小伙伴来分享一下。
【学员分享】yan:我未来需要去装牙。
首先重新定义问题,那我为什么要去装牙?因为缺了一颗牙之后会影响旁边的两颗牙根,对其他牙齿造成影响。还有一个原因是缺一个牙有点傻。为了健康和美观还是要装假牙的。
接着因素穷举。因为现在牙齿工艺有很多,有隐性义齿、烤瓷、种牙等等。那影响我装牙的因素有:①需要的时间成本:复诊次数、每次去看牙所需要的时间;②价格;③整个治疗过程中的痛苦程度;④后续使用的舒适程度;⑤使用年限。
接着是因素赋权:因为我特别怕吃苦,所以对我来说种牙的痛苦程度不能太高,后续的使用的舒适程度,因为之后一直要使用这个牙齿,所以使用的时候,不能有异物感,会给自己的生活质量有影响,所以这两个因素我给5分权重。价格因素给0,不重要!所需要的时间成本会给2分,因为我的时间比较宽裕;那使用年限会给2分,因为现在科技这么发达,可能这个牙齿还没到使用年限,有了新的假牙,我就自己去换了。
那最后算出来之后,那我会选择去装烤瓷牙。
【拆书家回应】很好,谢谢yan的分享,未来去装好陶瓷牙要告诉我们呦~!
【强有力的结尾】好,那今天我们的分享就到这了结束了。我们来一起总结回顾一遍。当我们面对两难困境时,有三步可以帮助我们找到更多可能性,是哪三步呢?
学员回答“找出隐含假设”“找出隐含假设中的不合理性”“找出解决方案”
那我们的拆页二讲的是当我们遇到更多选择,需要做慎重绝对时,有四步可以帮我们更好的精细化思考。哪四步呢?
学员回答“重新定义问题”“因素穷举”“因素赋权”“计算罗列”
好,那看来大家学习还是很认真的~那希望大家在之后的日子中,无论是选择太多无从下手,还是遇到两难困境,进退有碍,都能破图思维的牢笼,找到那个不后悔的选项,找到自己生命中更多的可能。谢谢大家!