开场:
开场:
大家好,我是今天的拆书家策遥。我们今天要拆的书,叫做《高效阅读法》。为了让今天的拆书能够有一个更好的体验,我们先来分一个组,从我的右手边开始,大家两两一组。
一、学习目标:
在跟随我完成本次RIA现场学习后,学习者能够掌握高效阅读的四步流程。
二、图书介绍:
【F】这本《高效阅读法》的作者是本田直之,他在日本是一个非常传奇的人物,一年中,他有半年时间在日本工作,另外半年在夏威夷冲浪、烧烤、看比基尼。大家羡不羡慕他这样的生活?那他能过这样的生活的秘诀是什么呢,书中详细提到,他每天早上花一小时的时间读一本书,每年读书超过400本,然后将书的知识迅速转化为生产力,也就是高效阅读法。很多人听了以后都会觉得天哪,一小时一本书,一年读400本,都会觉得有点像天方夜谭。那他到底是不是吹牛,这本书给了我们答案。
【A】这本书是阅读类书籍中非常畅销的一本,它讲了高效阅读的具体的流程。整本书都在教你如何去做,和同类书籍相比,它的实操性非常强,而且简单易行,看了立刻就能用。
【B】你有没有满心欢喜拿起一本书,读了一小部分突然放弃的经历?你有没有遇到读书中断,第二次拿起时已经忘了前面看的内容的经历?【B1】而这本书能让你在一两个小时内,快速的阅读完一本书。【B2】如果你想学会怎么样快速抓取书的重点,如果你想用更快的速度把书的内容变成实际生产力,都可以从今天的这个拆页中得到一些启发……

【What】
这个拆页详细给我们讲解了高效阅读的四个流程,是不是和大家平时的阅读方法不太一样?
【Why】
有时候我们很想看一本书,但是读书效率不高,可能是我们的阅读方法出了问题。这本书让我们领略了高效阅读的方法。
【How】
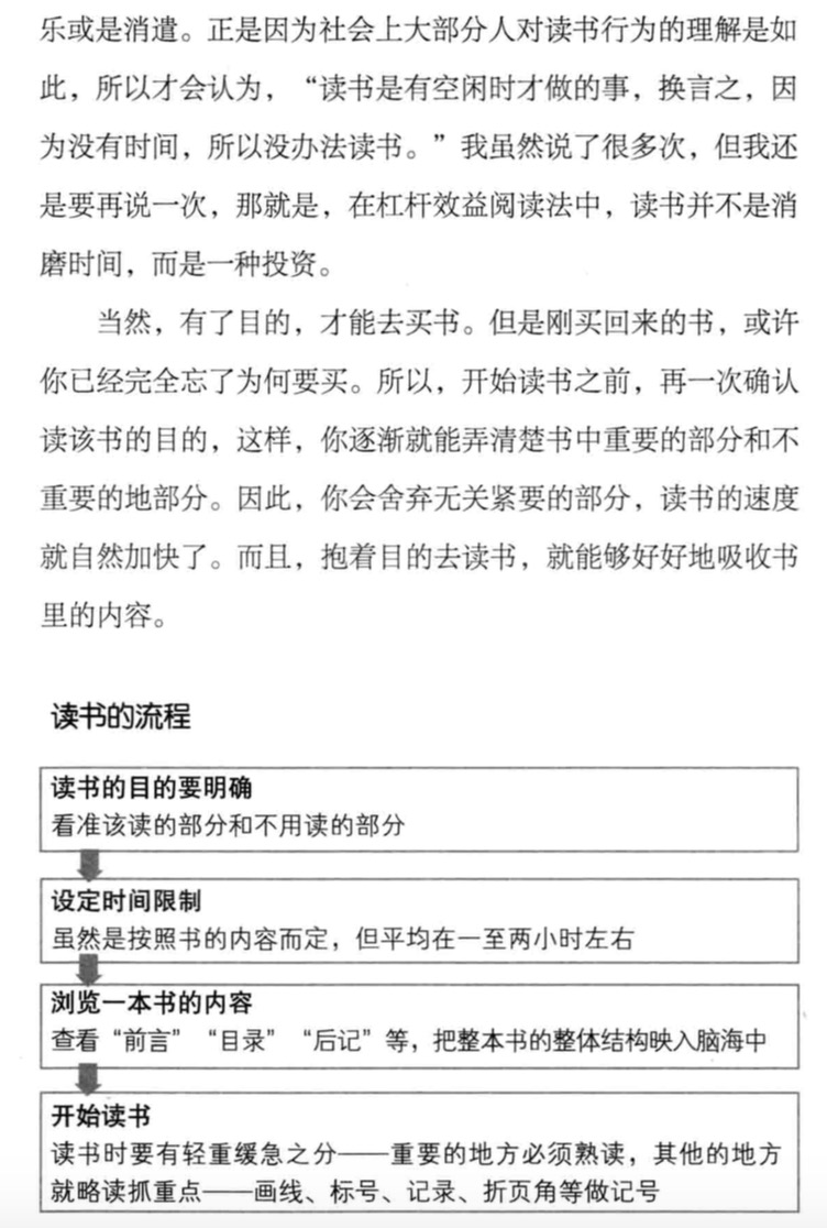
具体的操作方法其实也非常的简单清晰,可以概括为这四步:明确目的,时间限制,看目录,划重点。做了这四步可以让我们看书更加聚焦,效率自然增强。
【举例子】
比如我用高效阅读法阅读读《成功、动机与目标》这本书。首先,我明确了自己的读书目的,是想找到一些具体增强动机的方法,我的动力一下子变得很强。然后,我规定自己必须在两个小时之内读完这本书,在这两个小时里,心无旁骛,仿佛整个世界只有这本书。紧接着,我以最快的速度翻阅了书的前言、目录、后记,对于《成功、动机与目标》这本书到底在写些什么更加了然于心。这本书对我而言,已不再陌生。最后,翻开正文,以极快的速度去找重点,也就是我自己定的那个目标,最终的结果是,不到两个小时的时间,我阅读完了这本书,同时也达到了我的目的。不仅出效率而且有效果。
【预防异议】
异议1、 说到这里,可能有人会说,这样的抓重点、高速跳读方法是不是太功利了,读书不应该是一种享受吗。如果是小说类的书,或者读一本书纯粹为了休闲打发时间,确实没有必要用高效阅读的方法,想怎么看就怎么看。但如果是工具书,我们是为了获取知识,变成能力。那么借用高效阅读法就会非常的有效。
异议2、可能还会有人说,这样读书会造成脱节,前后不连贯。实际上,一本书的核心内容只占整本书的20%不到,剩下的大部分都是辅助说明作者讲的有道理。抓重点的方式反而能让我们更加聚焦。
【A2】催化应用(分布催化1)
想象一下这样的一个场景,下周末的清晨,你好不容易早起了,阳光打在脸上,你说服自己要读一本书,你感觉自己浑身充满了正能量,一脸傲娇,从封面开始翻起,你想看的是哪本书呢?是关于什么内容的。请大家思考一下,然后按照刚才的分组,跟小组的小伙伴互相分享一下。
【学习者案例】
学习者A :我看的书是《思考致富》,关于思维提升的书。
学习者B:我看的书是《小狗钱钱》,关于理财的书。
【A2】催化应用(分布催化2)
请大家想一下,如果运用刚刚学到的方法,你可以怎么看这本书从而提升自己的阅读效率。请大家按照读书流程的四步,两两一组做讨论,要足够的具体。接着我们会请1个小伙伴来做分享。
【学习者案例】
学习者C:我看《语言的魔力》这本书,首先我明确自己的读书目的是学习几个nlp的工具。然后我限定自己在未来三天内读完这本书,接着我会花一些时间关注一下目录,最后是在看的过程中有意识的划重点。我觉得这样有可能可以让我的阅读速度提高。
好的,感谢大家的积极分享。大家在今后的读书过程中,只要有意识运用高效阅读的四步流程,我相信大家的读书速度都会很快速的提高。