开场:
大家好,我是今天的拆书家策遥。我们今天要拆的书,叫做《高效阅读法》。为了让今天的拆书能够有一个更好的体验,我们先来分一个组,从我的右手边开始,大家两两一组。
一、学习目标:
在跟随我完成本次RIA现场学习后,学习者能够掌握高效阅读的四步流程。
二、图书介绍:
【F】这本《高效阅读法》的作者是本田直之,他在日本是一个非常传奇的人物,一年中,他有半年时间在日本工作,另外半年在夏威夷冲浪、烧烤、看比基尼。大家羡不羡慕他这样的生活?那他能过这样的生活的秘诀是什么呢,书中详细提到,他每天早上花一小时的时间读一本书,每年读书超过400本,然后将书的知识迅速转化为生产力,也就是高效阅读法。很多人听了以后都会觉得天哪,一小时一本书,一年读400本,都会觉得有点像天方夜谭。那他到底是不是吹牛,这本书给了我们答案。
【A】这本书是阅读类书籍中非常畅销的一本,它讲了高效阅读的具体的流程。整本书都在教你如何去做,和同类书籍相比,它的实操性非常强,而且简单易行,看了立刻就能用。
【B】你有没有满心欢喜拿起一本书,读了一小部分突然放弃的经历?你有没有遇到读书中断,第二次拿起时已经忘了前面看的内容的经历?【B1】而这本书能让你在一两个小时内,快速的阅读完一本书。【B2】如果你想学会怎么样快速抓取书的重点,如果你想用更快的速度把书的内容变成实际生产力,都可以从今天的这个拆页中得到一些启发……

【What】
这个拆页详细给我们讲解了高效阅读的四个流程,是不是和大家平时的阅读方法不太一样?
【Why】
有时候我们很想看一本书,但是读书效率不高,可能是我们的阅读方法出了问题。这本书让我们领略了高效阅读的方法。
【How】
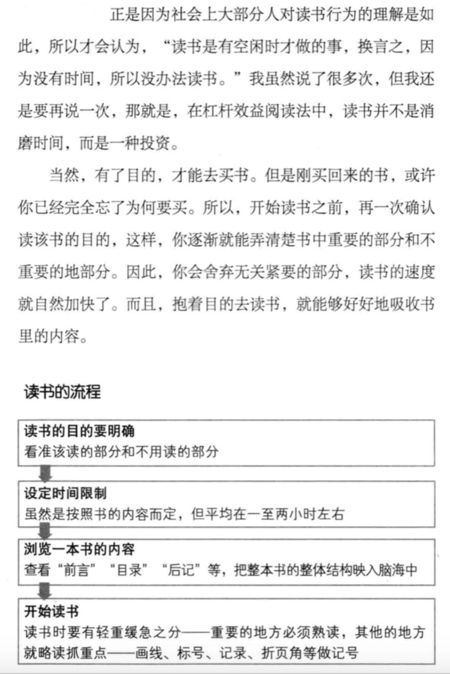
具体的操作方法其实也非常的简单清晰,可以概括为这四步:第一步:明确目的,第二步:时间限制,第三步:看目录,第四步:划重点。做了这四步可以让我们看书更加聚焦,效率自然增强。
【不这么做的坏处】
一般我们读书常常漫无目的,也不会给自己设定具体的时间限制,常常是一本书从头看到尾,主次不分明,这样相比于高效阅读的方法,一般阅读方式其实很容易在中途被打断,看到后面,忘了前面,读书动力不强,效率奇低。
【举反例】
在上个月,我还没接触《高效阅读法》的时候,我有看一本书,叫做《影响力》,就看的很漫无目的,之所以想看这本书是因为有人推荐这是一本好书,但是我到底需要从这本书当中收获到什么,我内心却并不清晰。也就是我并不知道我读这本书的目的是什么,所以我采取的方式是从头到尾一字不落的阅读。导致的结果就是我读的很慢,读了两个星期还没读完。读到后面还把前面的内容给忘了。这让我有极大的挫败感。读到一半就放弃去读这本书了。
【反例变正例】
之后我就接触了高效阅读法,开始尝试运用上面的方法重读《影响力》这本书。首先,我明确了自己的读书目的,是想掌握影响他人的六个方法,我的动力一下子变得很强。然后,我规定自己必须在两个小时之内读完这本书,在这两个小时里,心无旁骛,仿佛整个世界只有这本书。紧接着,我以最快的速度翻阅了书的前言、目录、后记,对于《影响力》这本书到底在写些什么更加了然于心。这本书对我而言,已不再陌生。最后,翻开正文,以极快的速度去找重点,也就是我自己定的那个目标,最终的结果是,不到两个小时的时间,我阅读完了这本书,同时也达到了我的目的。不仅出效率而且有效果。
【适用边界】
当然我们今天所提到的阅读方法会更加试用于致用类书籍,如果只是把读书当做是一个消遣,一种娱乐方式,自然是想怎么读就可以怎么读。
【A1】激活经验(显像提问)
想象一下这样的一个场景,某一个周末的清晨,你好不容易早起了,阳光打在脸上,你说服自己要读一本书,你感觉自己浑身充满了正能量,一脸傲娇,从封面开始翻起,紧接着扉页,目录,正文,从前往后,一字不落,开始还蛮有兴趣,看了一段时间之后,你渴了于是去倒水喝,又过了一段时间,你发现可能要回个微信,于是拿起手机玩了半个小时。这个时候拿起书,发现再也看不下去了。
那么你是否曾经有过类似的经历,拿起书时激情澎湃,却因为漫无目的以及没有时间限制,读书变得一拖再拖,请想一想,先在小组内分享。然后我们再请一位小伙伴来做一个分享。
学习者案例:
学习者A:
我上周阅读了《正能量》这本书,当初之所以看这本书是因为这本书比较出名,但自己也不知道读它的目的是什么,也没给自己明确的时间限制,是从头到尾,一字不落的看的,到现在连十分之一都没看完。
【A1+】(反思加工)
如果时光能够倒流,运用刚刚学到的方法,思考一下如果你读的这本书,你可以怎么去做从而提升自己的阅读效率。请大家按照读书流程的四步来做一个分享,要足够的具体,比如你想看的这本书,你给自己设定的具体目标是什么,这个目标符合smart原则吗?限制在多长时间内读完呢?接着我们会请1个小伙伴来做分享。
学习者案例:
学习者B:
如果我能重新回到那个场景,我读《成功、动机与目标》这本书,我会先给自己定一个读书目标:找到增强动机的方法,然后限制自己在三天的时间读完这本书,读之前花一些时间研究一下目录,然后找三色笔开始划重点,增强自己的读书效率。
【结尾总结】
好的,感谢大家的积极分享。大家在今后的读书过程中,只要有意识运用高效阅读的四步流程,我相信大家的读书速度都会很快速的提高。