开场:
Hello,大家好,欢迎来到今晚的拆书环节,我是策遥,今天很高兴能和大家做一个拆书分享。我们现在先来做一个分组,分成ABCD四个组。大家分发一下拆页。
今天要拆的书呢,叫做《高效阅读法》,它也有另外的一个名字叫做杠杆阅读术。现实生活中我们每个人都会阅读,可是有多少人可以做到快速阅读,比如1小时阅读完1本书呢?《高速阅读法》这本书给了我们答案。

这个拆页向我们分享了一个很有意思的高速读书方法,面对一本书,我们脑海当中一定要有相应的读书流程,这样才能在尽可能快的时间内有效率的读完一本书。
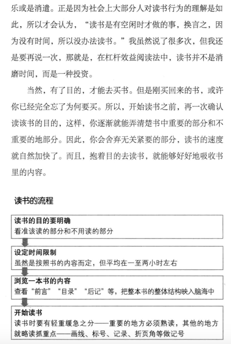
第一步,【明确目的】,也就是为什么要读这本书,要从这本书中收获一些什么,只有这样,我们才能真正知道自己需要读什么,不需要读什么,这个可以为高速阅读打下牢不可破的基础,比如我们阅读《这样读书就够了》这本书,我们就是要掌握RIA读书方法,那么其中的一些背景介绍,读书的意义啊什么的可以快速跳过,将重点放到最精华的讲RIA方法的内容里去。
第二步,【时间限制】,就是我们每次读书一定要设定一个截止的时间,比如一个小时两个小时或一到两天,因为时间会带给我们紧迫感,迫使我们加快自己的阅读速度。曾经,我读一本超薄的书,叫做《爱的艺术》,没有明确的时间限制,前前后后花了几个星期才读完。前几天,我读一本超厚的书叫《亲密关系》,规定自己必须在两天内读完,结果提前完成任务。
第三步,【浏览“重点”】,就是我们正式开始读书之前,要学会摸清整本书的轮廓,也就是快速的浏览完整本书,比如前言、目录、后记,这些点会让我们在真正阅读前就了解清楚整本书的逻辑架构。这本书对自己而言已经不再是一本陌生的书了。
第四步,【开始读书】,就是正式开始读书的环节了,我们需要快速的将重点做一些标记,对于不重要的扫视而过。这些重点会非常有利于我们理解这本书,将整本书的最核心的内容快速的收纳到脑海中,给我们带来更多的收获。细抓重点,略读非重点,那么自然而然就能在比较短的时间之内高效的读完一本书了。
比如我最近阅读的《影响力》这本书,我就运用了高效阅读法。首先,我明确了自己的读书目的,是想掌握影响他人的六个方法,我的动力一下子变得很强。然后,我规定自己必须在两个小时之内读完这本书,在这两个小时里,心无旁骛,仿佛整个世界只有这本书。紧接着,我以最快的速度翻阅了书的前言、目录、后记,对于《影响力》这本书到底在写些什么更加了然于心。这本书对我而言,已不再陌生。最后,翻开正文,以极快的速度去找重点,也就是我自己定的那个目标,最终的结果是,不到两个小时的时间,我阅读完了这本书,同时也达到了我的目的。不仅出效率而且有效果。
A1激活经验:
那小伙伴们最近一次读书是在什么时候,花了多长时间读完的这本书?大家组内讨论一下,最后再请两位同学来分享一下自己最近读的一本致用类书籍的经历。
小组代表A: 我最近一次读书是在上个月,读的是《图解思考力》这本书,读到现在也还没读完。
A2催化应用:
小伙伴们刚才的分享挺棒的,那现在需要大家在活页上写下大家学习过后的应用。不能仅仅是表决心,要写下具体的做法,并且要有明确的时间期限,以及有可衡量和可观测的的预期结果,做到真正的拆为己用。好了,我们今天的拆书环节就到这里,谢谢大家。
小组代表B:1、明确读书目标:阅读《逆向管理》,找到逆向思维的方法。2、设定时间限制:在一周内完成。3、浏览重点:花一点时间在目录上。4、开始读书,买三色笔划重点,输出思维导图。