开场:
一、自我介绍
哈喽,大家晚上好,我叫策遥,今天很高兴能和大家做一个拆书分享。按拆书帮的传统,我用3个标签介绍一下自己,第一个标签:培训师,我目前在一家公司担任内训讲师的角色,这也是我非常热爱的职业。第二个标签:心理咨询师,算是一个复业,从业也有两年多的时间,对自己的成长有非常大的帮助。第三个标签是自由职业摄影师,个人非常热爱摄影,如果有其他小伙伴也很喜欢的可以多多交流。希望大家今晚都能够有收获、有成长。
二、拆书帮介绍
“拆书”是一种学习方法论,适用于以提升能力、解决问题为目标的成人学习,强调以学习者为中心,而不是以知识为中心,要把知识关联学习者的经验、规划具体的运用。
拆书分为个人学习的拆书法和组织学习的拆书法:个人学习的应用就是便签法;组织学习的应用就是一位拆书家拿一本书加工出一场现场学习,引导和促进一群人把知识拆为己用。
在拆书学习活动中,拆书家不是权威,权威是拆书家所选的图书,拆书家扮演的是引导者、促动师、催化师的角色,启发、引导学习者进行更深入的思考,促进学习者把知识转化为行动,践行“知行合一”。在拆书帮内部有一本人人必读的书——《这样读书就够了》,目前已经被韩国引进出版了韩文版,相信不久的将来,还会出英文版,名扬全世界。
“拆书帮”是一个全国性的成人学习社群, 目前在北京、上海、广州、深圳等全国30多个城市都建有拆书帮的学习者俱乐部(也叫拆书帮分舵)。拆书帮分舵是一种公益性的学习组织,它的使命是帮助更多的学习爱好者成长为拆书家。

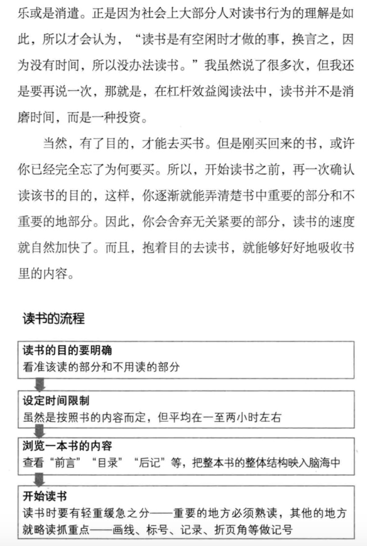
这个拆页向我们分享了一个很有意思的高速读书方法,面对一本书,我们脑海当中一定要有相应的读书流程,这样才能在尽可能快的时间内有效率的读完一本书。
第一步,【明确读书目的】,也就是为什么要读这本书,要从这本书中收获一些什么,只有这样,我们才能真正知道自己需要读什么,不需要读什么,这个可以为高速阅读打下牢不可破的基础,比如我们阅读《这样读书就够了》这本书,我们就是要掌握RIA读书方法,那么其中的一些背景介绍,读书的意义啊什么的可以快速跳过,将重点放到最精华的讲RIA方法的内容里去。
第二步,【设定时间限制】,就是我们每次读书一定要设定一个截止的时间,比如一个小时两个小时或一到两天,因为时间会带给我们紧迫感,迫使我们加快自己的阅读速度。曾经,我读一本超薄的书,叫做《爱的艺术》,没有明确的时间限制,前前后后花了几个星期才读完。前几天,我读一本超厚的书叫《亲密关系》,规定自己必须在两天内读完,结果提前完成任务。
第三步,【浏览“重点”】,就是我们正式开始读书之前,要学会摸清整本书的轮廓,也就是快速的浏览完整本书,比如前言、目录、后记,这些点会让我们在真正阅读前就了解清楚整本书的逻辑架构。这本书对自己而言已经不再是一本陌生的书了。
第四步,【开始读书】,就是正式开始读书的环节了,我们需要快速的将重点做一些标记,对于不重要的扫视而过。这些重点会非常有利于我们理解这本书,将整本书的最核心的内容快速的收纳到脑海中,给我们带来更多的收获。细抓重点,略读非重点,那么自然而然就能在比较短的时间之内高效的读完一本书了。
A1(激活经验)
回想起最近的一次读书经历,那是在上个月的时候,当时还没有接触高效阅读法,我记得我看的是《高效思考术》这本书,漫无目的,按部就班,从头看到尾,一字不落,看书跟龟速一样,花了1个多月的时间才看完,看完后面还把前面的内容给遗忘了。不仅看书效率不高,看书效果还不好。还感觉耽误了时间,影响了工作。
A2(催化应用)
那么我初步的规划是在未来的七天,每天早上6:00-7:00花1小时的时间应用高速阅读法上面的方法阅读完《成功、动机与目标》这本书,我确认自己的读书目的是想找一些增强动机的方法。所以我读书的重点也会放在这方面,也准备买好三色笔对重点做标记,在周末的时候在朋友圈做总结分享。