开场: 学习目标:在跟随我完成本次RIA现场学习后,学习者遇到一件事可以有多种选择,但都不能让自己满意而陷入纠结时,能够按照我今天分享的3个步骤和一条注意事项(1、最大化选择;2、给观点、想法组合;3、选择最优方案;注意:选择阶段对任何观点不做任何评价)去做,找出一个执行方案。
分组 | 按照上一位拆书家的分组进行分组(也可能需要调整,灵活掌握) | |
图书介绍
场 景 介 绍 法 | 2 min (2) | 事件场景:咱们现场学习者有没有人感觉自己执行力特别强,遇到什么事情不假思索的立刻冲上去解决,马上就干,结果是按下葫芦起了瓢,又出现没想到的问题,新问题解决起来可能更棘手;又或者我们有没有遇到过公司客户的一些个人行为或要求在不违法的情况下可能和公司制度有冲突,之后老板一直强调教育你说制度是死的人是活的而不愿意调整制度,你为此感觉很为难。 提问:回想一下,遇到类似问题你当时是怎么解决的呢?当时的处理效果怎么样?是不是没想到还有一整套系统的方法解决这类问题呢? 影响:其实当我们遇到这类问题总是不能一次性解决,而需要反复返工,或者得罪客户影响自己和公司业绩时,可能会使老板怀疑你的能力甚至影响到你的升职和加薪。 解决:这本书就从教练的原理、教练的实践、高绩效教练领导力和超个人教练实现转型这4部分,教会我们引导他人或者自我引导成长的教练技术。进而不断提高我们思考和解决事情的能力,他能够产生的作用效果会比你想象中的要更好。 |
阅读 原文 片段 | 2min (4) | 那怎么做才能更好呢?今天我就和大家分享一下“教练技术中的最优选择”,这个知识点 咱们先看片段,我的拆页选自这本书的第72页。 下面给大家2分钟的时间阅读一下,阅读完请抬头示意我一下,谢谢! |

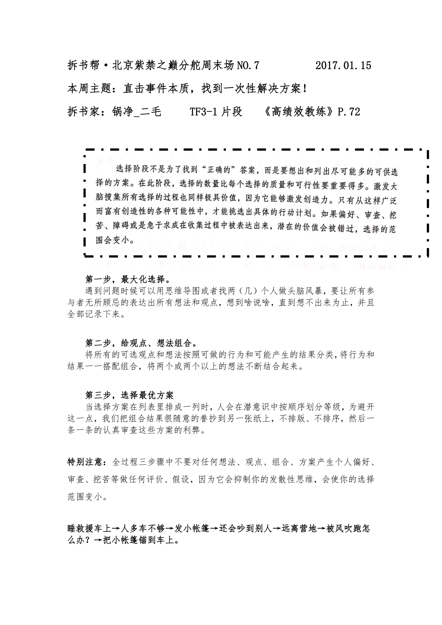
I 引导讲解 | 4 min (8) | 原文片段告诉我们,一件事情在选择阶段,要尽最大数量列出问题的解决方案,方案数量要比质量重要;绞尽脑汁的想,哪怕是再异想天开的想法都要记录下来。然后从广泛的方案中挑选出具体的行动计划,搜集方案过程中不要对任何方案抱有负面看法和评价。那具体怎么做到呢?这让我想起我做户外工作时,晚上10几个人的集体帐篷有人打呼噜打扰别人休息的事,我们怎么解决的呢? 第一步,最大化选择。 遇到问题时候找两(几)个人做头脑风暴,要让所有参与者无所顾忌的表达出所有想法和观点,想到啥说啥,直到想不出为止,并且全部记录下来。 我们当时是召开现场执行人员会议,说给打呼噜人发小帐篷的、给他们在远处搭建一个大帐篷让他们都住过去的,让他们睡在救援车上的、半夜起风会刮跑的等等,说什么的都有。 第二步,给观点、想法组合。 将所有的可选观点和想法按照可做的行为和可能产生的结果分类,将行为和结果一一搭配组合,将两个或两个以上的想法不断结合起来。 当时我们排列了简单的几个组合,发小帐篷可能半夜被吹走;都住远处呼噜帐篷里,他们可能会互相呼噜打扰;睡救援车上,人多车不够。 第三步,选择最优方案 当选择方案在列表里排成一列时,人会在潜意识中按顺序划分等级,为避开这一点,我们把组合结果很随意的誊抄到另一张纸上,不排版、不排序,然后一条一条的认真审查这些方案的利弊。 我们通过一一对比分析后还是找不到解决方案,貌似陷入僵局了,再回到第二步,进行更多的想法排列组合,最后,睡救援车上→人多车不够→发小帐篷→还会吵到别人→远离营地→被风吹跑怎么办?→锚到车上。 最后,当我们觉察到所有的选择而且非常清楚它们的利弊后,决策自然就做出来了。(疑议:你的方法就能直接找到最好的答案吗?)虽然我们最后做出的选择不一定是最好的、最完美的,但一定是最适合我们当下的。 但需要注意的是,一定要做到原文中说的那样,全过程三步骤中不要对任何想法、观点、组合产生个人偏好、审查、挖苦等任何评价、假设,因为它会抑制你的发散性思维,会使你的选择范围变小。 (适用范围)这个方法不适用于写总结、报告、方案等本身就需要不断反复修改的这种事情。 |
A2 催化应用 | 9 min (17) | 拆书家提问设计(逐字稿): 春节后3月底,北京樱花盛开的季节,你们公司的潜在最大的客户(一旦成交,将会使你们公司主营业务收入在现有基础上提高45%)要到你们位于亚运村的公司总部进行考察,他乘一夜10小时火车卧铺,于当天上午8点到达北京西站,老板将接站任务交给你了,但这个客户是出了名的“烟枪”就因为不让吸烟,所以不坐飞机和高铁。同时你们公司又有规定,公司所有范围内,包括车上都不允许吸烟,如果谁接待客户时候,任何人在办公室或者车内吸烟了,要罚这个接待员1000元人民币。这时候你犯难了,这个客户单签下来又不一定算我的,但车上抽烟了肯定罚我钱,如果是你,你会怎么办? 请运用我今天分享的三个步骤和一条特别注意事项小组内讨论出接站到公司的方案,你会怎么做,会怎么样和这个客户说,最后你的故事结局会是怎样的? 给大家5分钟,请在下面写出你的小剧本(摘要形式即可)5分钟后请出一名小伙伴分享一下: |
学习者案例记录:【(设计剧本:5~6分钟)(分享剧本2~3分钟)】
| ||
回应 与 反馈 | 2 min (19) | 追问确认/好奇反问/坦诚无知/组织讨论/故事启发/ 简短重述/摘要点评/真诚赞美/号召故障/超越拔高/ (对分享者的A2做出回应,可能用到上述的任何一种或几种) |
强有力 的结尾 | 1min (20) | 如此,通过大家齐心协力,我们也就把貌似僵局的不可能变成了可能。 |