开场: 大家好,我是孟君婷,我的三个标签是律师、拆书家和母亲,对应我的三个身份。今天我要拆的级别是TF1-2。我带来的这本书叫做《执行力是训练出来的》,作者叫吉恩·海恩,这本书的主要内容是给大家提供执行力训练的策略和方法。
接下来,请大家用1分钟左右的时间阅读我发到群里的拆页片段。读完后,请向我示意一下。
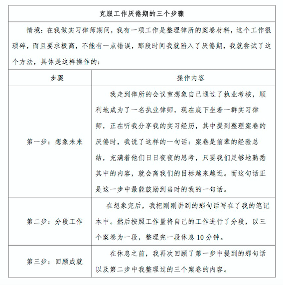
主题:如何战胜工作厌倦期
出处:《执行力是训练出来的》P220-221
当你感到寂寞与厌倦时,你很可能希望飞快地远离它,停止执行自己的计划。不要当逃兵,要坚守阵地。寂寞孤独就像沿着一条长长的笔直隧道开车,除了黑暗你什么也看不到,甚至无线电信号也会消失。于是,你开始怀疑这条路会不会有终点。你咬紧牙关,计算着自己已经坚持了多少小时,多少天,甚至多少个星期。这种感觉真的会让人头皮发麻,烦闷至极。但是,你绝对不可以转弯或者掉头。坚持沿着这条隧道行驶下去,光明一定会出现。同时,当你必须处理一些琐碎繁杂而又没有多大意义的工作时,请一定做下面的练习,成功就在眼前。
1.想象你最终成功的情景。现在,请你想象已经取得了成功,要向一群人演讲,介绍你的成功经历,不要考虑成功的概率到底有多大。你希望向自己的听众提供哪些有价值的经验,鼓励他们保持自己的执行力,尤其是当他们感到孤独寂寞时,应该怎么办。
2.将你的智慧箴言写下来,以每半小时为单位,制订自己需要坚持履行的工作计划。为了鼓励自己坚持这一计划,告诉自己每半小时之后,可以休息五分钟作为对自己的奖赏。
3.休息之前,请迅速回想一下你向观众演讲时曾经提出的建议。如果发现自己言行一致,忍受住了寂寞,你肯定不会感到过于惊讶的。
下面我们一起来学习一下这个拆页片段,这个片段主要介绍了一个战胜工作厌倦期的方法,这个方法分为三个步骤:
第一步:想象未来。就是说我们需要跳出现在的时空,想象此刻我们已经出色的完成了工作任务,正在向一群人做演讲,就像图中所展示的一样,这里的主讲人正是我们自己,地点在一个比较正式的地方,如会议室,听众可以是我们的同事或者是我们的客户,演讲的内容正是我们是如何一步步取得现在的工作成果的,尤其是在厌倦期,我们是如何鼓励自己坚持下去的。

第二步:分段工作。就是说在想象未来之后,回到现在的时空,可以把其中触动到自己的话语记录下来,最重要的是重新整理我们的工作,按照时间或者工作量进行分段,每工作一段,让自己休息几分钟,这样一段段地推进。

第三步:回顾成就。还是在现在的时空,这一步我们的实施时间是在第二步的工作后休息前,回顾自己在第一步中分享的经验以及在第二步中完成的工作,了解自己的进步。

下面通过我个人的一个亲身经历来示范一下这三个步骤的具体操作,以加深大家的理解。
【举例子】

经过以上三步,我对自己的成长也越来越清楚,对未来也看得更加明了,自然而然地就跳过了工作厌倦期。
【A1】激活经验
(一)拆书家提问设计
以上呢,就是我们分享的克服工作厌倦期方法的三个步骤。这个方法之所以有用是因为切中了厌倦期产生的最主要的原因,即在繁重的工作压力下看不到自身的成长,对未来失去了信心。
现在给大家2分钟的时间在小组内讨论一下过去在遇到工作厌倦期的时候,大家都是怎么处理的。讨论完后,我会请一位小伙伴来给大家分享一下他的经历。
(二)学习者案例记录
现在大家都讨论完了,我们来请一位小伙伴给大家来分享一下他的经历。
学习者:我的工作呢也是有很多重复性的事情,也有很多时候就不想做了,那我现在的处理办法有:一个是参加拆书帮的活动,另外就是我会整个从头到尾的梳理一下我的计划和目标。
拆书家总结:我们这位学习者呢刚刚分享了她的克服厌倦期的方法,第一步就是转移注意力,第二步就是找到工作的动力和意义。
【A2】催化应用
(一)拆书家提问设计
刚刚我们大家都分享了自己过去工作中遇到厌倦期的处理方法,那类似的情况在将来也有可能出现。现在就请大家想一个在将来可能会遇到的工作厌倦期,然后尝试用我们今天分享的这个方法来处理,大家有2分钟的时间在纸上写下你的操作步骤。
(二)学习者案例记录
