开场: 学习目标:让学习者学会在处理沟通冲突时,如何确认和描述自己的问题和未满足的需求,通过合作共赢的方式去解决问题。我今天给大家带来的是《沟通的艺术》,【F】分为“看入人里”、“看出人外”和“看人之间”三部分,分别从自己、沟通对象及沟通者双方之间的关系三个方面的探讨,强调在沟通中的自我角色,倾听,关系的重要性。【A】本书作者投注了多年的专业经验,将《沟通的艺术》打造成为有关人际关系理论与实践的最佳读本,目前畅销40载,再版14次的经典教材,豆瓣评分8.6分,在沟通类图书中综合排序和按评价排序都是第一。【B】现今社会飞速发展,我们每个人都可能遇到焦虑、暴躁、愤怒等负面情绪,也可能会遇到一言不合就拜拜,但通过本书的学习,可以改进沟通氛围,帮助解决人际冲突,促进良好的人际关系。那么,大家都知道处理冲突时要和对方表达自己的想法和需求,但是如何才能正确表达呢?请看今天的这个拆页帮你解惑。
第一个片段


第二个片段

![]()
附件

第一个片段:
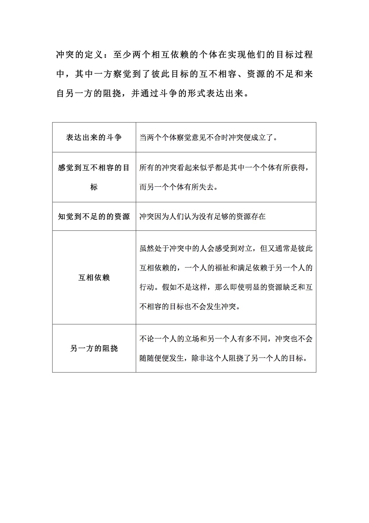
【预防异议】很多时候,我们都会觉得遇到沟通问题都是对方的问题,但其实并不是这样,就好比一个巴掌是拍不响的。
【不这么做的坏处】1.不能客观描述自己的问题和需求;2.情绪化沟通,或者评判他人的行为,引发更多的冲突;3.不能达到我们的沟通目标,有可能一言不合就拜拜
【适用边界】这个方法仅适用于双方关系的沟通,不适合自己的内在对话。还有就是沟通中,如果没有产生冲突,也不要使用此方法。
【How】这个片段就是讲的是两个内容:确认自己的问题和未满足的需要,描述自己的问题和需求。
首先,确认是了解问题是我们自己,再去界定使你未满足的需求。有时候界定需求并没有表面上看起来那么简单,因为问题背后通常还牵涉到一段关系的需要。这点我们知道就可以了。然后描述问题和自己的需求,用的是清晰信息表述的方法,来表达自己的行为、结果、想法、感觉和意图。这里要解释一下,行为是客观的描述事件,想法就是自己的真实想法,感觉就是表达自己的情绪,结果就是说话者、接收者、其他人发生了什么事情,意图就是表达你所秉持的立场,对他人的诉求,及描述未来你如何计划行动。通过清晰信息表述之后,再去确认对方是否能理解你所说的内容,并且不要强迫对方重复你的陈述,可以委婉的询问对方。
[举个例子]
我和我老板有次因为工作交流大吵一架,我去和他沟通有个同事做的课程质量不高,影响到学员的学习感受。他却说有没有事实或者数据来证明真的是学员们觉得课程质量有问题,于是我就很生气,认为他并不相信我,还为那个人开脱。
首先,问题其实出在我自己身上,我才是那个不满意老板想法和看法的人,真正的需求是希望他能相信我,认可我。针对这个事情,我该如何描述自己的想法与需求呢?我有一个问题,同事做的课程PPT字体风格和大小不能统一(行为),这让我觉得她工作不认真(想法),我觉得很不满意(感觉),学员反馈说阅读很吃力,眼睛不舒服(结果)。我需要寻求你的帮助,让她提高ppt美观程度(意图)。
我一直认为我是个理性的人,他认为我很任性,通过这个方法确认我的问题和未满足的需求后,我开始调整自己的心态与情绪,打破了我们原来三天小吵,五天大吵的模式,现在可以平和的沟通工作上的问题,他也表示我最近的变化很大。
第二个片段:
【预防异议】这个方法可以是双方沟通,也可以是多人讨论问题(类似头脑风暴,但不太一样),这个方法仅适用于沟通者与沟通对象想共同解决这个问题,如果其中一方并不愿意,或不愿诚实表达自己的想法,则方法并不适用。当然,自我内部对话也不太适用于此方法。
【How】那么这个片段就是讲的是如何用共赢的方式解决沟通冲突,主要是四步:
第一步:确认和界定冲突
通过确认我们的问题和需求,判定冲突的类型哪种(可参考附页)。这里简单说一下,冲突类型的确定有助于大家后面更好地解决问题。
第二步:提出可能的解决方案
在这个过程中,要和伙伴讨论出达到双方目标所有的可能方案,先不去考虑是非好坏,关键在于数量,有时候天方夜谭的想法有利于找出更可行的想法。
第三步:评估各种解决方案
接着上一步提出的方案,双方必须诚实表达对于接受各个解决方案的接受意愿。
第四步:决定一个最好的解决方案
选择一个对每个人来说都是最好的方案,确保大家都了解方案,并愿意共同努力实现它。但不一定是最后的方案,但它必须是可以成功的。
[举个例子]
我和我室友曾经因为家里卫生发生过冲突,我是回家太晚没时间做,他是因为回家就玩游戏不爱做。这里以厨房卫生为例,其他房间以此类推,这里不一一展开讲解。
第一步:确认和界定冲突
我们的冲突是知觉到不足的资源,这个资源就是时间,我的时间是工作时间,他的时间是娱乐时间。我们都不想把时间用在打扫卫生,而是做我们更愿意做的事情。
第二步:提出可能的解决方案
1、可以用纸盘子,至少不用清洗;
2、做一些不用费力清洁的饭菜,例如煮面条和不用油炸的食物;
3、每次做饭和吃完饭,都立即打扫卫生不隔夜。
4、难打扫的卫生:比如擦玻璃,排油烟机等,不定期请家政服务,做深度清洁。
第三步:评估各种解决方案
1、可以用纸盘子,至少不用清洗(浪费,被pass);
2、做一些不用费力清洁的饭菜,例如煮面条和不用油炸的食物(不可能只吃这些,被pass);
3、每次做饭和吃完饭,都立即打扫卫生不隔夜(这个ok)。
4、难打扫的卫生:比如擦玻璃,排油烟机等,不定期请家政服务,做深度清洁(每月最多一次)。
第四步:决定一个最好的解决方案
最后我们达成共识:尽量不占用大家太多的时间,厨房每次做完饭和吃完饭,立即打扫不隔夜;深度清洁时,直接请家政。
我和室友原来会因为卫生问题直接视对方为空气,通过四步法沟通后,不仅改善家里的卫生环境,我们的关系更亲近了许多,做好吃的会彼此分享,还一起去超市采购食材,回家做饭。
【A1】激活经验,显像提问
大家可以试着回忆一下,在你以往的经历中,有木有遇到过两个人发生冲突时,都在表达自己的情绪,然后讲不下去,不欢而散的情景。比如你和恋人因为周末要不要去逛街,发生了争执,你想出去走走顺便吃点好的,他/她却说这周工作很累想在家休息。你觉得他不在意你,不愿意陪你,他觉得你不懂得体谅他的感受。结果,周末过得一点都不开心。
现在就请各个小伙伴回忆一下自己最近是否遇到和人发生冲突的情况,是什么时候,和谁,经过是什么,结果是什么?时间为2分钟。
Ok,想好了吗,请两两一组分享刚才想到的场景,3分钟时间。
现在时间到了,有没有1个小伙伴愿意来分享一下自己的经历。
小伙伴分享:
今天快下班的时候,业务来找我,让我给他提供一些数据,我很不开心,因为每次找我要数据都是赶在下班时间,又不喜欢加班。但他给我说这个事情很重要,当时我跟他说,可不可以明天给他,今天太晚了,他说不行,会耽误工作的进度,我就急急忙忙的把事情做完,也没跟他核对数据的信息,就跑来参加拆书活动。
【A1+】反思加工
大家可以设想一下,如果回到过去这样的情况,要如何清晰的向对方描述我们的问题和需求,行为、想法、感觉、结果和意图分别是什么。大家可以写在花3分钟写在便签上,只写下关键字就好。
Ok,时间到了,有没有1个小伙伴愿意来分享一下自己的便签。
小伙伴分享:
还是刚才的案例,业务临近下班来找我要数据,我不开心,因为会耽误我正常下班,而且下班后还安排了去参加拆书活动。他又很急,我不得不匆忙的把数据给他,但是心里依然很不爽。
首先,问题其实出在我自己身上,我真正的需求是希望他能尊重我,站在我的角度为我考虑。针对这个事情,我该如何描述自己的想法与需求呢?我会和他说,你总是临近下班时找我要数据(行为),这让我觉得你并不考虑我的感受(想法),我觉得很生气(感觉),虽然我把结果给你了,但是并没有充裕的时间核对数据信息(结果)。我希望通过这样的表达,你能换个时间或者在工作时间内随时可以问我要数据(意图)。
【A3】角色扮演(分步催化1)
那么,我们已经学会了如何用共赢的方法去解决沟通中的冲突。现在我们做个演练,2个人一组,假设你们是恋人,马上要过春节了,你想出国游,对方却想在家陪父母。在演练过程中,我们首先要定义我们的冲突类型,再使用刚刚学习的合作共赢的四步来解决这个问题,时间为8分钟。
【A3】角色扮演(分步催化2)
Ok,通过刚刚的演练,有木有哪个小组愿意当场示范一下你们是如何沟通的。
小伙伴分享:
A:在外上班一年都不回家陪陪父母,不像话啊
B:啥时候不能陪啊,非得过年陪啊,过年带假期的话,有两个星期,怎么也得玩一下啊
A:玩可以平时玩的啊,过年是一定要回家的啊
B:平常哪有这么长时间的假期啊,两个星期啊
A:国庆、五一啊
B:国庆就一周啊
A:那不是可以请假吗
B:请假不是要扣钱吗,过年有年假的啊
A:过年年假放在五一休啊,那个时间正好是热带水果丰盛的时候
确认和界定冲突:定义冲突类型为感觉到互不相容的目标
提出可能的解决方案:1、一周陪父母玩,两个人东南亚游;2、带着父母一起东南亚游两周;3、一周和父母游轮游,两个人再出去玩
评估各种解决方案:1、东南亚不是特别想去,pass;2、理由同上;3、游轮更舒服一些,反正不去东南亚,还不知道去哪里
决定一个最好的解决方案:先定第三个方案,目的地待定,看哪里想玩就去哪里
【A2】催化应用(分步催化1)
通过以上的讲解与学习,我们设想未来一周以下哪种情景你会碰到?马上就是元旦小长假了,工作上我们可能会因为放假前要做好手上工作,和同事产生摩擦,生活上我们可能会因为放假安排和亲朋好友意见不合,发生争执。
请想象一下,在未来的一周内你可能和同事、亲朋好友会遇到什么样的冲突,把它写在便签上。情景是什么?会发生什么呢?时间为2分钟。
Ok,时间到了,有木有小伙伴愿意主动分享一下自己的便签呢?我们会请1个小伙伴分享。
小伙伴分享:
我的老板让我在元旦之前要交2018年的销售计划,5号字体,写满2页word文档,我觉得这是一个很傻的事情,所以我决定不写,明年我都不知道怎么做,后年也不会写。他到时候肯定会逼着我写,我不想写,肯定会发生冲突的。
【A2】催化应用(分步催化2)
请大家想一下,今天拆页中学到的方法,你会怎样运用到你遇到的情境中?先写在你的便签上,关键词即可,2分钟时间。然后2人为一组,相互讨论,时间为3分钟。
Ok,时间到了,有没有小伙伴愿意分享一下自己的便签。
小伙伴分享:
丈母娘说年后小孩子放在她养半年,丈母娘想和小孩子多亲近亲近,我觉得丈母娘家太内陆,条件也不太好,老年人也精力有限,我是绝对不会同意的。
确认和界定冲突:定义冲突类型为感觉到互不相容的目标
提出可能的解决方案:1、和老婆沟通,争取助力;2、给小孩子报个班,不能让他离开上海;3、把丈母娘接过来住一段时间
评估各种解决方案:1、只考虑了自己的诉求,估计丈母娘不会同意;2、只考虑了自己的诉求,估计丈母娘不会同意;3、双方诉求都可以满足
决定一个最好的解决方案:暂定第三个方案,可以解决双方的诉求
【结语】
有句话说:成年人只看利弊,小孩子才分对错,其实探索可能性比对错更重要。所以通过今天的学习,我们学会了在发生沟通冲突时,要先确认自己的问题和未满足的需要,向对方清晰的描述自己的问题和需求,然后再用共赢的方式去解决问题。非常感谢大家今天来参加我的拆书。