拆解书目: 《我的情绪为何总被他人左右》 所属活动: 【NO.146紫禁之巅】:遇到尖锐问题怎 所在级别: TF2-1 学习主题: 情绪管理:用更佳之选强力替代我们心情弄糟的疯狂念头 学习目标: 情绪管理

开场: 学习目标:通过今天的RIA现场学习后,学习者能够在下一次产生过度不良情绪的时候运用我分享的知识点让自己消除不良情绪,能够和对方进一步进行沟通。

片段一
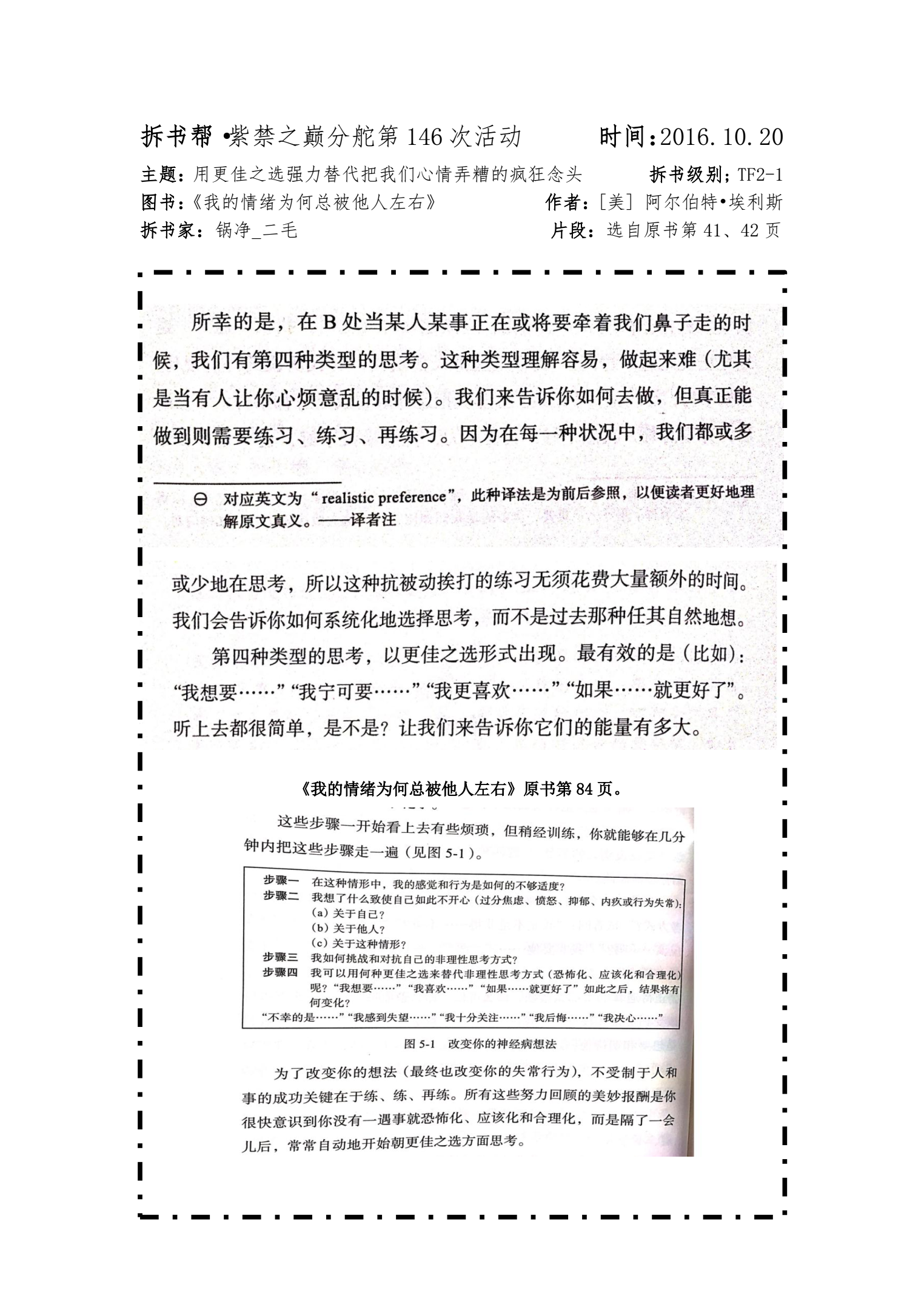
R 原文片段

分组

延续上一位拆书家分组,也可能需要调整,灵活掌握。

自我

介绍

+

图书

介绍

2

min

(2)

大家好,我是二毛今天我要拆的这本书是《我的情绪为何总被他人左右》,(FAB:F)这本书的作者是阿尔伯特·埃利斯,他创立了理性情绪行为疗法(REBT),这是美国所有心理治疗师考取从业资格的必考项目他是美国评选出来,最伟大的行为心理学家前三名中的第二名,第一名是卡尔罗杰斯也就是人本主义的建立者,第三名的名气比他还大一点,叫弗洛伊德,可见他的学术地位是非常之高的;(FAB:A) 与其它情绪管理类图书相比,这本书中最大的贡献是把我们平常遇到的不良情绪进行了分类,并且告诉了我们这些不良情绪是怎么来的以及怎么应对解决。(FAB:B)咱们分舵的拆书大咖基本都拆过《关键对话》、《第三选择》、《非暴力沟通》这些经典书目,这些书中都有一个非常重要的前提就是你自己不能急,你自己一旦急了、生气了,你会发现后边的关键对话、第三选择、非暴力沟通都做不到了,所以能控制好自己的情绪,这是一门特别重要的学问,这本书就是把这关键性的一步放大了,教会我们怎样控制好自己的情绪,不再被外在的环境所决定。

阅读

原文

片段

2min

(4)

好,咱们每人手上都有一份片段了哈,今天我的片段就选自《我的情绪为何总被他人左右》这本书的第41、42页,还有第84页。

下面给大家2分钟的时间阅读一下,阅读完请抬头示意我一下。

2-1片段.png
I 拆书家讲解引导

I

7

min

(11)

大家都读完了哈,请看片段下面讲解部分,在这里我把原文中步骤一里的情形二字定义为A,(我理解的情形就是所有已经发生了的事)把步骤四中的非理性思考方式定义为B,把如此不开心定义为C。

在日常生活中咱们大家都知道,通常都是对特定情形的事A,有了非理性思考方式B,所以才会出现如此不开心C,的这么一个过程。幸运的是,B中的三种病态思维模式,我们还有第四种类型的思考可以替代它,我把第四种类型的思考定义为你永远有选择的权利,也可以理解为我们怎么样能够做得更好。

想一下咱们小时候有没有因为不喜欢某一个老师,所以就不好好听那门课,想想看,你被谁决定了?你被那个不好的老师牵着鼻子走了,因为那个老师不好,所以就不听课,谁吃亏了?因为有一个错误的B,导致你直接放弃选择。要做到第四种类型的思考,你要记住你永远有更好选择的可能性,所以找到了有更好选择的这个理念后,你应该想的是怎么做才能更好。

那怎么做呢?

按照原文黑框内四个步骤,设想一个现实生活场景,你发怒了,发怒了以后,你担忧、睡不着觉;

第一步、首先反思自己的C,我为什么发怒、睡不着觉。

第二步、来找出那个错误的B,审视一下自己的B,审视B要从三个角度,一是关于自己的角度,我这个人是不是就不能被人冒犯。被人冒犯是不是就是极大的侮辱?我是不是太在意别人对我的看法?自己有了一个应该化的思维。二是对于他人,我为什么就得要求他人对我好呢?我为什么这么在意他呢?这里你对他人也有了恐怖化或者应该化的想法。三是如果我发怒的话,对于我们俩这种关系有没有改善呢?肯定没有。当你能够从这三个角度去审视自己的B,你就能够冷静下来。

如何去反思对抗自己的B呢?怎样用替换B的方法来解决这个问题呢?我怎么让自己走出恐怖化、应该化、合理化的病态思维模式呢?那就是让事情朝着更理性的方向发展,想一想有什么更好的办法来解决这个问题吗?

这样通过不断的加强练习,你会得到一个美妙的报酬。最后还有一个需要安慰自己的就是,如果最初的那个目的最终也没有达到,其实也没有关系,要心平气和的接受,这就平衡了既要去做,同时也不要太过执着,这个灵活性是非常重要的。你要牢记你要坚持的是什么,怎么做是更好的,只有这样经过努力后的结果,才能接受做不到也没有关系,也就是孔子的一句话,尽人事知天命。

(适用范围):通过刚才的讲解,大家对不良情绪产生的根源以及解决办法又有了进一步的加深和理解,这个方法适用于咱们自己所有不良情绪产生的时候。(不这样做的坏处)如果任由情绪随意发泄不按照这样的方法加以控制的话,我们就极容易变成火药桶,因为一点小事,被别人一点火,腾的一下就暴怒,也可能变的极度消极。


A 学习者拆为己用

A1

2 min

(13)

显像提问:接下来请认真听这些词汇,哪几个是你最近发生或者印象深刻的词汇,在小组讨论练习的纸上写下这个词——

(讲解稿C处)过分的烦躁、紧张、沮丧、恼火、担惊受怕;过分生气、戒备、被激怒、气得发疯、愤愤不平、嘴巴不饶人、挫败、脾气一触即发、过分抑郁

无精打采、一蹶不振、郁郁寡欢、过分内疚、过分承担责任、过分悔恨、过分自责。

最近你有感受到过这种情绪吗?是什么时候,是什么事情?请仔细回顾一下,并在小组内分享。

    学习者案例记录:10.1之前,我和一名同事要协同配合完成一项工作,以他为主,我做配合,但他却请假出国旅行,9.29晚上的飞机,我以为工作已经完成了,但领导又有新要求,他临走才交待给我,听到的时候我都崩溃了,工作量蛮大的,我整个10.1假期都泡汤了,心里急还跟别人吐槽半天他这人不靠谱。

A1+

8min

(21)

刚才咱每个人都在小组内分享了自己所经历的消极情绪了哈,还是同样的事,根据拆页建议进行一下反思,以后再遇到这件事情你应该怎么处理?怎么样改变自己不良的B。

学习者案例记录:

学了这个知识点之后我,我懂得了这些负面情绪对工作是完全没有任何作用的,因为工作必须得完成,推又推不掉,我的当务之急是赶紧想好把这个工作方案做好,尽快完成,尽量少让这些事情占用我10.1假期的时间

结语

2min

(23)

每次当我们出现过度的不良情绪的时候都应该审视一下自己,审视一下自己的那个B,是不是出了问题?任何一件事情都有两个极端对立的道理,我们应该找到那个最能够让我们开心的点,也就是孔子所讲的中庸。最后再强调一下,这个简单几步的技巧需要在日常中反复的训练,时间长了,自然而然的遇事就会朝更佳之选方面思考了,在这方面我和大家都应该还有不少的进步空间。